Что такое автоматические воронки продаж и как они работают

Здравствуйте!

В этой статье, мы расскажем, что такое автоматизированные воронки продаж, как они работают, рассмотрим примеры автоворонок и основные этапы.
Что такое автоворонка продаж и как она работает
Автоворонка продаж — это тонко настроенная система, которая в зависимости от точек касаний с пользователем, выбирает дальнейший сценарий взаимодействия, для обеспечения максимальной конверсии.

- закрыл страницу — попадает в базу ретаргетинга и видит рекламу отличную от той, по которой он кликнул;
- оставил контактные данные — запускается авторассылка писем;
- скачал бесплатный чек-лист — переадресация на tripwire (предложение, которое он видит только один раз).
Далее, на каждом этапе происходит разветвление и инициация других сценариев, для каждого действия.
Посмотрим на привычную воронку продаж: к нам зашло 1000 человек, оставило заявку 40, стало клиентами 4 (!) человека. 4 из 1000, Карл! А ведь мы потратили время и деньги, чтобы привлечь эту 1000 человек. Кстати, воронка продаж потому и называется «воронкой» — на каждом этапе мы теряем определённое количество людей.

Суть автоворонки в том, чтобы мы не теряли потенциальных клиентов, на каждом из этапов продаж, а отрабатывали их «по полной»! Как итог, рост конверсии, сделок и повторные покупки. Пример схемы автороворонки:

На первый взгляд, алгоритм может показаться чересчур сложным, но существует множество сервисов, которые позволяют создать и настроить автоворонку. Например, сервис www.timedigitalcrm.com, где можно самостоятельно сделать автоворонку и настроить её собственными руками.

Зачем бизнесу автоматизированная воронка
Как видите, автоматизированная воронка продаж отличается от обычной тем, что она более продуктивная и позволяет выжать максимум из наших затрат на рекламу. Если в обычной воронке, аудитория, которая не заинтересовалась продуктом, просто уходит, то в автоворонке происходит «дожим» пользователей.
Получается, что автоворонка помогает использовать все свои возможности в полную силу и привлекать больше клиентов.
Примеры автоматических воронок
Пример №1. Автоворонка интернет-магазина:

Это достаточно схематическое отображение автоворонки.
Пример №2. Автоматизированная воронка для тренинга или инфопродукта:

А это уже более сложный алгоритм работы.
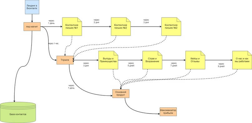
Пример №3. Автоворонка в ВК:

Также автоворонки могут заточены под отдельные социальные сети (ВК, Инстаграм) или даже мессенджеры.
Схема автоворонки продаж по этапам
Рассмотрим 5 основных этапов любой автоворонки: входящий трафик, лид-магнит, трипваер, основной продукт, оптимизатор прибыли. В зависимости от конкретного случая, в схеме могут присутствовать или отсутствовать различные этапы.

1 этап: Входящий трафик

Для привлечения трафика, можно использовать все виды рекламы на целевую аудиторию по всем каналам, по которым это возможно. Таргет, контекстная реклама, SEO, рассылки, реклама у блогеров и так далее.
Трафик — первый этап автоворонки, он должен быть объёмным и легко прогнозируемым, чтобы можно было работать с ним дальше.
Цель: привести пользователя на лендинг (лид-магнит).
2 этап: Лид-магнит
Lead Magnet (лид-магнит) — это бесплатный продукт, который несёт ценность для клиента. Например, чек-лист, мастер-класс, вебинар, первый урок и прочее.
Скорее всего, вы уже оставляли свою почту, чтобы скачать что-нибудь бесплатно: первую главу книги, чек-лист, инструкцию и прочее. Если говорить про оффлайн, то это мог быть пробный урок, дегустация и другое. Это и было лид-магнит — вход в чью-то автоворонку.

Цель: получить контактные данные пользователя (телефон, email, подписка на чат-бота).
3 этап: TripWire

Идеальный трипваер должен быть быстрым в потреблении, максимально полезным и дешёвым.
Цель: совершение первой покупки, приблизить к покупке основного продукта.
Пример: домен за 99 центов, покупая который, вы скорее всего купите и услуги хостинга.

4 этап: Продажа основного продукта
Main Product (основной продукт) — это главное, что мы продаём. Основной продукт закрывает первостепенную потребность или боль клиента. Это может быть товар или услуга, мероприятие или консультация. Вокруг основного продукта, мы и выстраиваем автоворонку. Трипваер и лид-магнит, это всего лишь вспомогательные элементы.

Цель: Получение прибыли.
5 этап: Profit Maximizer
Profit Maximizer (профит оптимайзер, оптимизатор прибыли) — то, что приносит нам основную часть прибыли. Как правило Profit Maximizer дороже для клиента и выгоднее для нас. В зависимости от ниши, в которой вы работаете, это может быть:
Ежемесячная подписка на сервис, эксклюзивную рассылку и прочее. Всё где предусмотрены повторяющиеся платежи и есть автосписание.
Премиум. Вступление в VIP-клуб, закрытый чат, ранний доступ к эксклюзивным материалам. Любой контент с ограниченным доступом.
Допродажи. При покупке телефона в магазине или на сайте, нам предлагают аксессуары, чехол, защитное стекло и страховку.

Cкидка на второй продукт. Вы купили у нас _____, поэтому мы дарим вам скидку 50% на покупку _______.
Цель: Получение максимальной или дополнительной прибыли.
Заключение
Автовронка незаменимый инструмент маркетинга, если вам нужен максимальный ROI от своих затрат на продвижение. Автоматизированные воронки продаж работают одинаково эффективно для всех видов бизнеса, как в онлайне, так и в оффлайне.

- трафик;
- лид-магнит;
- трипваер;
- основной продукт;
- оптимизатор прибыли.
В следующих публикациям мы более подробно разберём каждый пункт автоворонки. Научимся самостоятельно создавать и запускать автоматические воронки продаж.
До новых встреч!