Автоворонка продаж

Здравствуйте!

Представьте, Вы спите, а Ваши продукты продаются автоматически. И даже если Вы уедете отдыхать, Ваши товары всё равно будут автоматически продаваться и приносить Вам прибыль 24/7.
И совершенно без Вашего участия. Звучит, как сказка. И все это автоворонка продаж. Именно такими заголовками и обещаниями пестрят высказывания специалистов по автоворонкам под ключ. Правда это или нет, а самое главное, как это сделать, разберёмся сейчас.
Раньше было лучше
Всё раньше было намного лучше. Это, безусловно, так и есть. Не знаю, как на счет того, что раньше была трава зеленее и небо синее, но конкуренция в интернете была существенно ниже.
Клик в контекстной рекламе стоил гораздо меньше, а компаний там было представлено раз-два и обчелся. Мы даже не говорим про SEO-продвижение, куда сейчас пробиться, просто сделав хороший сайт, практически невозможно.
На все нужен бюджет. И с каждым годом его нужно все больше и больше. Не только потому, что конкуренция растёт, но и потому, что потребитель стал более вдумчиво подходить к покупке. Именно поэтому и появляются новые инструменты в маркетинге, такие как email-маркетинг, ретаргетинг, CRM-системы, чтобы найти тот самый индивидуальный подход к каждому.
Что значит "клиент стал более вдумчиво подходить к покупке"? Сейчас он проходит не две стадии “увидел -> купил”, эмоциональных покупок становится всё меньше и меньше.

- Возникла потребность - “Хочу поехать на море” (человек увидел рекламу горячего тура в интернете и захотел);
- Поиск предложения (узнаёт у знакомых, куда отправиться отдохнуть, изучает интернет, смотрит социальные сети);
- Поиск компании (звонит в разные тур. фирмы по справочнику, ищет компании в интернете или заходит в компанию рядом с работой);
- Формирование доверия (оценивает сайт, читает отзывы, смотрит на качество общения с менеджером);
- Оценка возможностей (определяет, какое самое подходящее предложение для него в данный момент времени).
Это укороченная версия хода мыслей человека. Более полноценная последовательность принятия решения о покупке раскрыта в нашей статье.
Но уже здесь можно понять, что даже в обычных коротких продажах, например, кофе на вынос, нужно подходить к человеку постепенно (конечно, есть исключения). А значит с помощью автоматической серии действий мы можем систематизировать и упростить этот процесс.
Что такое автоворонка
Насчет того, что после внедрения автоматической воронки продаж работать не нужно - это, конечно, сказки. А вот то, что все будет происходить автоматически - совершенная правда.
А теперь перейдём к виновнику торжества. Ведь дорога предстоит долгая, так как в этой статье нам надо разобраться, из чего состоит этот зверь и как его использовать для классического малого и среднего бизнеса.
И сразу разобью миф. Для многих автоворонки продаж это e-mail маркетинг, но с приходом CRM-систем и чат-ботов для бизнеса всё изменилось.
Хоть база и строится на отправке сообщений, но мы видим, что всё вышло за границы просто писем клиенту. Всё стало намного комплекснее, но и сложнее.

Кому это нужно
Мы довольно много и долго обучались построению и настройке автоворонки. Можно сказать, что большую часть опыта получили на своих ошибках.
За это время мы реализовали разные воронки: от самых простых до самых сложных. И честно можем сказать... ну не для каждого бизнеса они подходят.

- Инфобизнес: идеальное сочетание, по факту, все автоворонки произошли именно от него и эволюционировали, ориентируясь на него. Поэтому обязательно использовать;
- Услуги: отлично. Особенно, если услуги сложные или дорогие, когда клиенту нужно существенное время на принятие решения о покупке. Чем больше у него на это времени, тем лучше;
- B2B: хорошо. Тоже подходящий инструмент, так как при контакте с бизнесом решение принимается не сразу, а значит автоворонки идеально подойдут для прогрева клиента;
- Опт: средне. Если Вы все правильно выстроите, то можно через автоматические продажи, как минимум, закрыть клиента на пробную партию. Но уже сложнее по сравнению с другими сферами;
- Розница: плохо. Мы видели готовые процессы розничных магазинов и, в большинстве своём, они делались зря. Так как все покупки делают более эмоционально, но если у Вас долгий цикл сделки, то можно попробовать;
- Интернет-магазин: средне. Даже плохо. Вам придется очень сильно понапрягать мозг, чтобы понять, как встроить все в автоворонку продаж, причём, сделать это, когда у Вас тысячи разных позиций.
В общем, создание автоворонки под ключ подходит для тех сфер, где решение принимается долго. Обычно это связано либо со сложным продуктом, либо с большой стоимостью, с которой не расстаются на раз-два. Во всех остальных случаях, мы бы оставили этот инструмент на потом.
Реализация

В этой статье мы не будем подробно рассказывать про конструкторы и сервисы создания автоворонок, о них совсем скоро будет отдельная статья.
И это сейчас не так важно. Потому что это уже детали, а для начала Вам нужно выстроить понимание и правильную стратегию.
Важно! Далее мы рассмотрим автоворонку для компаний, которые продают НЕ физические товары (самая подходящая сфера). Для всех остальных сфер, пример готовой воронки будет показан в конце статьи.
Из чего состоит
Главное и ключевое во всей автоворонке - это правильно проработанная товарная матрица.
Ваши продукты - вот то, что Вам нужно проработать в первую очередь. Этот пункт ключевой во всей автоворонке. Так как именно правильно простроенная структура товарной матрицы будет правильно прогревать Вашего клиента.
Чтобы Вам было понятней в дальнейшем, мы расскажем, как называются основные продукты в автоворонке языком интернет-маркетеров.

Причём, обратите внимание, что каждый предыдущий продукт это часть следующего. То есть наша задача выстроить логичную цепочку предложений, которые цепляются друг за друга (раскрывают всё больше и больше тему), и все они базируются на одной большой проблеме.
Далее Вы поймёте, о чём мы говорим.
1. Лид-магнит (lead magnet)
Это то, что приманивает клиента. Именно на него клиент подписывается. Примеры наших лид-магнитов Вы можете видеть разбросанными по всему блогу.
На момент написания статьи их 4. Пример из другой ниши (клининговые услуги) - методичка “17 способов избавиться от пятен на Вашей мебели”.
Важный момент. Лид-магнит всегда бесплатен. Таким образом Вы обмениваете свой “подарок” на контакты человека.

Самое главное, он должен закрывать “хотелку клиента” и делать это быстро. То есть это не 5-часовое видео, а материал буквально на 5-15 минут изучения.
2. Трипваер/трип (tripwire)
Это дешевый продукт, который предлагается подписчикам сразу после подписки. Как правило, он нужен не для того, чтобы окупить часть траффика, и чтобы клиент начал отдавать Вам свои деньги.
Ведь купивший у Вас хоть что-то (пусть даже за 50 рублей), это уже более лояльный к Вам клиент, чем не купивший.
Важный момент. Стоимость такого предложения не превышает 1000 рублей. Главное, Вы должны показать этим продуктом дисбаланс ценности и цены.

Примеры из нашей сферы - это методичка оценки эффективности рекламы (перестаньте терять деньги на неэффективной рекламе за 370 рублей).
Из сферы клининговых услуг - купон на чистку мебели от пятен за 300 рублей вместо 1500 рублей.
3. Основной продукт (Сore Product)
Ваш основной продукт, который Вы продаете клиенту. Главная задача всей воронки - это не подписать человека на лид-магнит, чтобы у Вас стала большая база, и не продать ему трипваер. А именно реализация основного продукта, который должен решить большую проблему клиента.
Причём, когда мы говорим про основной продукт, мы говорим не про 1 месяц занятия в тренажёром зале. Мы говорим про комплексный подход: похудение на 20 кг с тренером до результата.
В случае клининговых услуг - уборка всей квартиры за 3 000 рублей. Или в ситуации юридической компании - открытие юридического лица за 3 дня под ключ.
4. Допродажи (profit maximize)

Это то, что делает обычное необычным. То есть VIP-версии. Такие усиления помогают клиенту почувствовать себя уникальным, получить более продвинутую версию. А Вам больше заработать и увеличить средний чек.
Важно. К любому продукту можно сделать допродажи, но лучше всего они идут у основного продукта, так как клиент Вам уже доверяет.
К любому продукту можно сделать допродажи, но лучше всего они идут у основного продукта, так как клиент Вам уже доверяет. Примером такого максимизатора прибыли в клининговых услугах может быть стирка штор или чистка ковра. А в случае мебели на заказ это укороченные сроки изготовления в 2 раза.
Основные этапы
Теперь, когда мы создали всю продуктовую линейку, можем переходить к этапам.
Если Вы её не читали, то скорее это сделайте.

- Прогрев. Перед тем, как показать человеку лид-магнит, его нужно прогреть. Создать уровень доверия (хотя бы минимальный), и когда человек увидит Ваш лид-магнит, он будет знать, кто Вы. В качестве прогрева может быть полезная статья или видео;
- Double-opt-in. Любую подписку нужно подтвердить. В условиях емейл-маркетинга это подтверждающее письмо, в условиях социальных сетей, например, в вк или фейсбук, это нажатие кнопки “Разрешить”. Если Вы минуете этот этап, то поставщики услуг могут Вас легко заблокировать навсегда;
- Знакомство. Вы отправляете клиенту обещанный материал, чтобы он его употребил и познакомился с Вами. Как Вы помните, такой материал называется лид-магнит, он простой для изучения и бесплатный;
- Вовлечение. Этот этап может быть подводкой как к знакомству, так и к лёгкой продаже. Смысл его заключается в том, чтобы клиент перед получением материала произвёл несколько действий. Например, прошёл квалифицирующий опрос “для его блага”;
- Продажа. Любимый этап любого собственника. Тут Вы продаёте свой трипваер, основной продукт и допродажи. В процессе продаж рекомендуется периодически включать блок вовлечения, чтобы клиент взаимодействовал с Вами и, тем самым, больше доверял Вам;
- Помощь в потреблении. Часто мы видим ситуацию, что люди покупают продукт и откладывают его на полку. В результате клиент просто так потратил деньги, а Вы его потеряли, так как он больше не купит. Поэтому нужно помочь ему изучить покупку. Для этого Вы можете позвонить ему, написать серию сообщений или предложить пройти экзамен. Вариантов масса;
- Сегментация. После того, как клиенты купили или не купили, Вы уже можете разделить их на разные сегменты. Но также Вы можете узнать о них больше информации, чтобы сейчас отнести к какому-то сегменту, а затем решить, что с ними делать;
- Перевовлечение. Не все участники Вашей воронки купят Ваш продукт. Это нормально. Поэтому после того, как Вы знаете, кто они и чего хотят, можете их перевовлечь, а именно предложить другой лид-магнит. Таким образом, Вы не будете вкладывать деньги в новый трафик, а сможете заработать на тех, кто есть;
- Чистка и реанимация. Некоторые люди вообще перестанут с Вами общаться, некоторые будут появляться довольно редко. На этом шаге Вы либо удаляете “мёртвых”, либо пытаетесь их реанимировать и вернуть в активный состав.

Но помните, что люди не дураки и тоже развиваются, а значит видят шаблонные решения.
Хотя мы придерживаемся этой последовательности и считаем, что даже эту стратегию можно подать под правильным соусом, чтобы получить заветный эффект.
Если сомневаетесь, то напишите свой вопрос в комментариях, мы бесплатно поможем.
Где делать
Помните мы говорили, что сейчас автоворонки продаж это больше, чем e-mail маркетинг? Так вот пришло время раскрыть эту идею и показать критичность всей ситуации, о которой многие не догадываются.
Если Вы планируете сделать просто линейную отправку 5-7 сообщений, то Вам не нужно много труда. Достаточно выбрать один из сервисов емейл маркетинга или чат-бота. Настроить и запустить. Но если Вы планируете делать по-настоящему умные автоворонки с 5-10 вариациями, то одним сервисом не обойтись. В зависимости от сложности задуманного, Вам нужны разные сервисы. План минимум это CRM-система и e-mail рассылки с автоматизацией (например, через UniSender.com).

Именно поэтому сейчас все сервисы делятся на узконаправленные и комбинированные, которые сочетают в себе сразу все необходимые функции. И чтобы Вас не путаться в сложных и объемных списках сервисов, то вот Вам наши рекомендации по связкам, чтобы создать автоворонку своими руками:
Инфобизнес. GetCourse + Yookassa + Mottor + ManyChat
Остальные сферы (вариант 1). UniSender / Notisend + Yookassa + Mottor
Остальные сферы (вариант 2). UniSender / Notisend + Yookassa + Mottor + ManyChat
Остальные сферы (вариант 3). UniSender / Notisend + Yookassa + Mottor + ManyChat + Мегаплан

За какие сроки
Есть масса тренингов по автоворонкам. Практически все они обещают, что за 10 дней Вы создадите автоворонку своими руками. Проблема в том, что это “обертка”.
За 10 дней Вам объясняют, как сделать автоворонку продаж, как она работает, и Вы создаете ее структуру (схематично). На реальное воплощение автоворонки продаж под ключ уйдет от 1-го (если Вы супер-пупер эксперт, да еще и многорукий-многоног) до 3-х месяцев. И это в самой простой комплектации.
Чтобы получить безотказно работающую схему со всеми пристройками и достаточным количеством автоматически продающихся продуктов, Вам потребуется не меньше 3-х месяцев при довольно сплочённой команде.Такова реальность, которую Вам не расскажут ни на тренингах, ни специальные сервисы по созданию автоворонки продаж под ключ.
Для того, чтобы Вы оценили весь объём работы, мы грубыми штрихами напишем, как создать автоворонку, и что нужно будет сделать, чтобы получить ее достойный вариант.

- Анализ рынка и клиентов. Перед любым стартом Вам нужно подготовиться, а именно понять, с кем Вы конкурируете, и что хотят от Ваших клиентов. На основе этого у Вас может сформироваться своя бренд-платформа;
- Стратегия. Вам нужно разработать концептуальную идею, по которой Вы будете создавать всё, что у Вас будет в дальнейшем. То есть хотя бы определить финальную и реперные точки;
- Продукты. Если у Вас уже есть подходящие товары и услуги, то Вам повезло. Но если Вы будете продавать часть инфобизнесовых материалов, то их нужно создать, а это может занять не один месяц;
- Тексты. Вам нужно будет отписать десятки, а то и сотни разных сообщений, так как в зависимости от действия человека, он должен видеть релевантное письмо;
- Сайты. На каждый продукт нужен свой landing page. Но также нужны страницы для разных опросов, выдачи доступов, подтверждений. И всё это с интеграцией таймеров, платёжных систем, пикселей и других технических деталей;
- Дизайн. Без этого никуда. Либо знание фотошопа, либо услуги дизайнеров. Задачи - от создания обложки для лид-магнита и трипваера, до создания дизайна сайтов и баннеров для рекламы;
- Трафик. Недостаточно сделать воронку. В нее еще нужно привлечь клиентов. А для этого Вам нужны услуги или знания для привлечения клиентов через интернет.
И здесь мы не поднимаем вопрос технической реализации, то есть настройки всех систем и их интеграции между собой. А это довольно объёмная работа, особенно, если Вы первый раз видите сервисы и до этого не занимались мини-программированием.
Секретные фишки
Наверное, это один из моих любимых абзацев. Даже честно расскажем, почему. Читатель всегда оценивает знания по фишечкам. Статья может быть гениальной, но если он уже это видел в общих чертах, то это “обычная статья”. Если же она содержит фишки и секреты, то это автоматически статья из разряда “Вау”.

- Боль! Боль Ваших клиентов - вот то, на что Вы должны ориентироваться в первую очередь. У Вас может быть отличный основной продукт, отлично выстроенная автоворонка, но если продукт и лид-магнит не закрывают боли Ваших клиентов, то эффективность воронки будет гораздо ниже;
- Создав автоворонку только на email письмах, Вы получите крайне низкую эффективность. Открываемость писем в email-воронке не переваливает в лучшем случае 25%, открываемость писем в воронке в чат-боте доходит до 90%. Отличное решение - сделать автоворонку с предложением получить полезность и там, и там, и еще вот там. Как у нас ;-)

- Если Вы думаете, что убрать менеджеров по обзвону клиентов и их дожиму получится на 100%, то Вы ошибаетесь. Благодаря автоворонке, Вы сможете продавать недорогие продукты на автопилоте. При дорогих продуктах нужно личное общение, этого не избежать;
- Очень модно делать большой и длинный видео-контент, делая ставку на то, что он лучше употребляется. Но мы заметили другое, наши клиенты-“предприниматели” наоборот любят читать короткие статьи и совсем не смотрят видео (только если очень короткие). Поэтому подумайте, что лучше для Вашего клиента;
- Для того, чтобы ROI (возврат инвестиций) вырос, нужно обязательно прогревать клиентов перед подпиской. Об этом мы уже говорили, но мы хотим обратить Ваше внимание ещё раз;
- Сообщения лучше писать от лица человека и делать их максимально живыми (без особого дизайна). Таким образом, Вы достигнете эффекта настоящего общения. И Вам, как и нам, будут писать подписчики в ответ, создавая диалог;
Коротко о главном

Но далеко не всем компаниям малого бизнеса нужно реализовывать автоворонку. Особенно, если идёт ставка не на жизнь, а на смерть. То есть её не нужно рассматривать как панацею, ведь она может и дать результаты, но не те, которые Вы ждёте и, к тому же, не так быстро, как хотелось бы.
На создание достаточно хорошей воронки продаж (но не самой сложной) у нас, довольно большой и подготовленной команды, потребовалось примерно 2 месяца.
Мы к тому, что если Вы решились создавать свою автоворонку, то запаситесь терпением и денежными средствами. Поскольку ее создание напоминает нам ремонт. Планируешь одно, а в итоге выходит все то же самое, только умноженное на 2-3.
P.S. Если Вы решите заказать разработку автоворонки (у нас или у кого-то ещё), то сперва попросите компанию показать свою воронку. Мы постоянно видим тренеров и компании, которые обучают автоворонкам, но при этом своей у них нет (или 1 сделанная за всю жизнь).
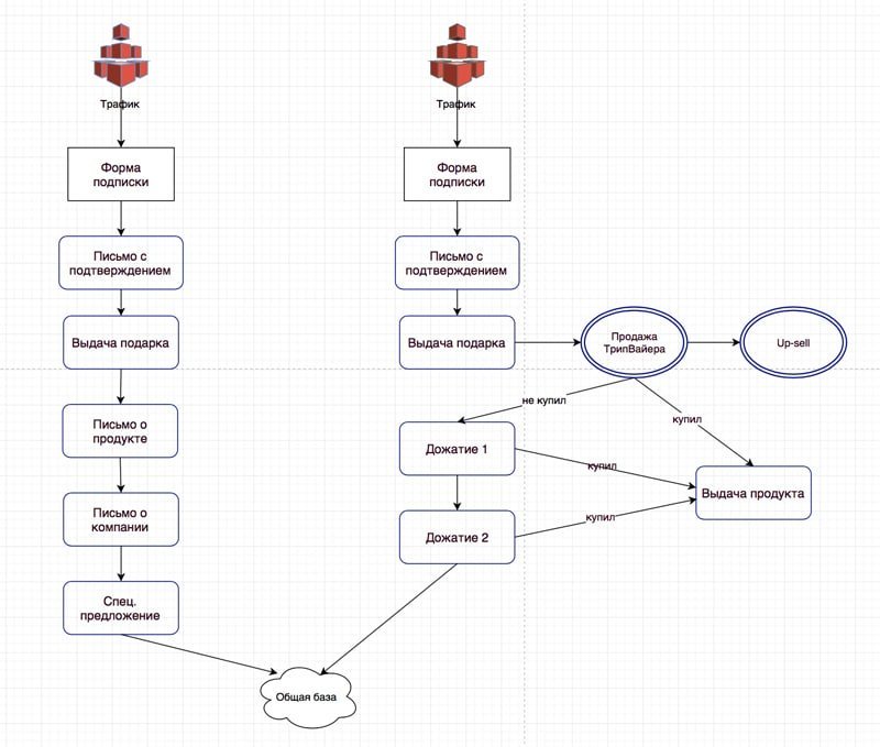
P.P.S. Мы понимаем, что Вы хотите сделать супер вариативную и умную автоворонку. Но начните с минимума. Заработайте первые деньги, а уже потом усложняйте. Иначе Вы можете сделать всё зря. И для примера прикрепляем Вам самую простую воронку.

До новых всреч!